財務諸表等

グループホーム 外部評価(令和6年)

第三者評価

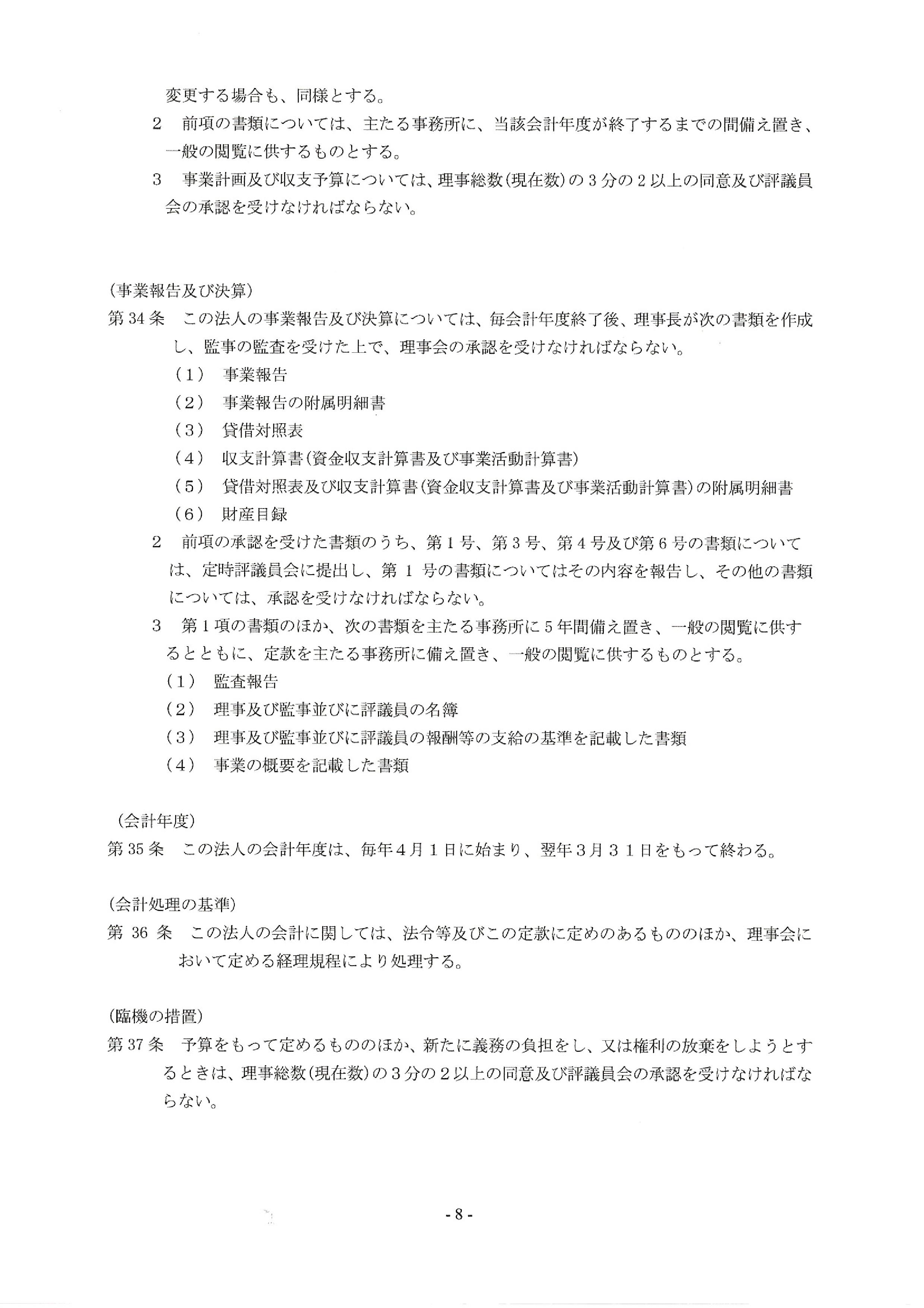
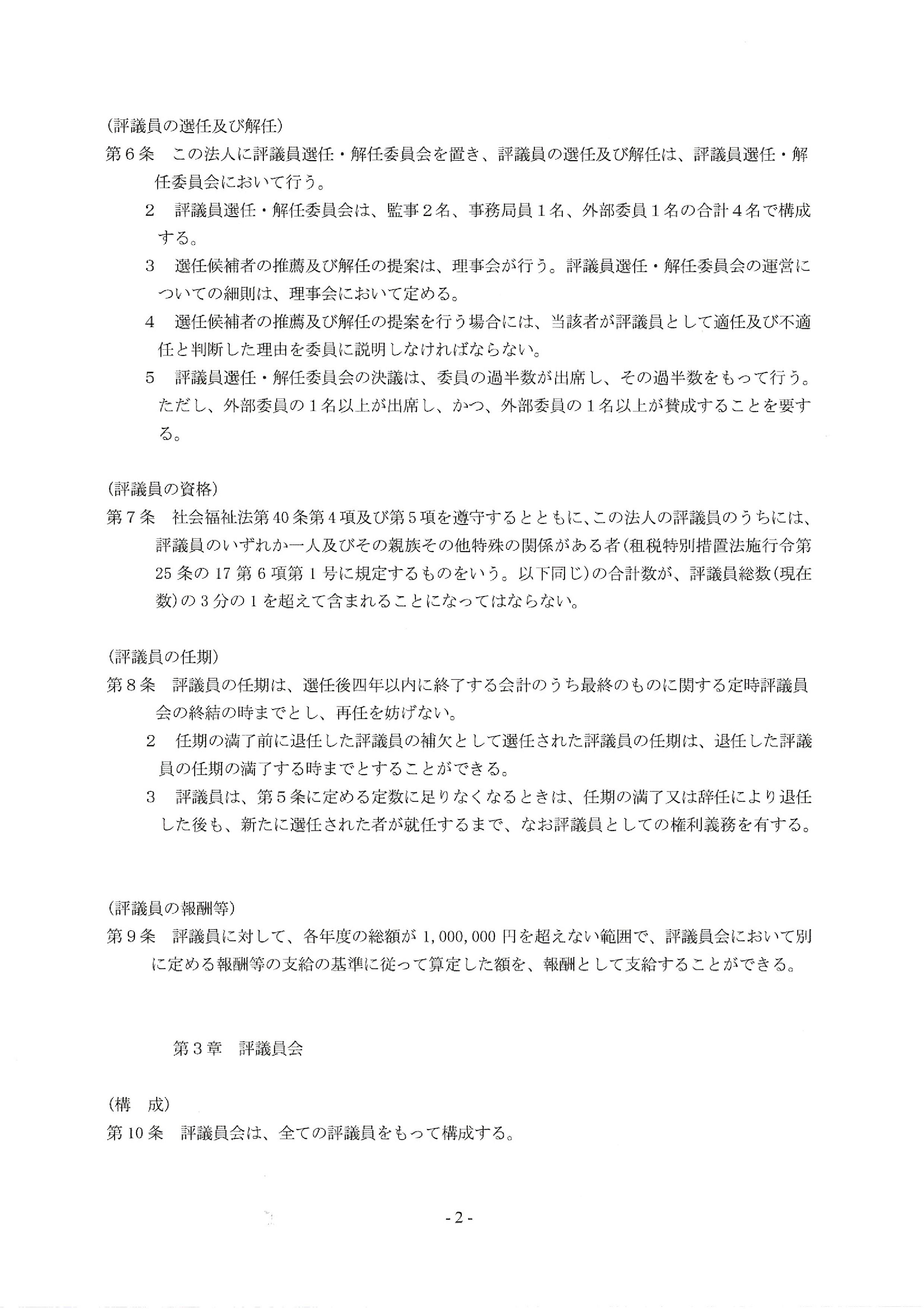
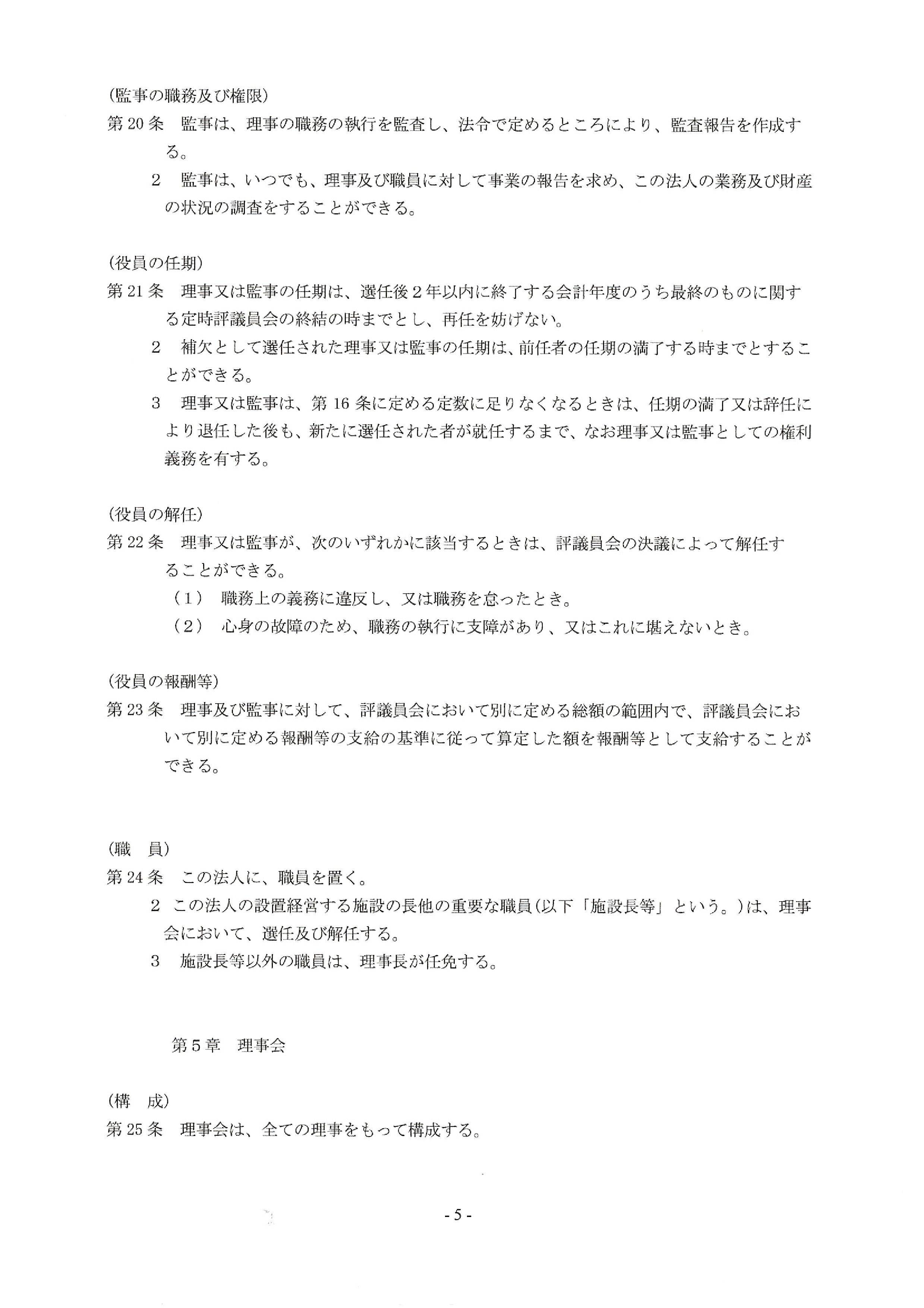
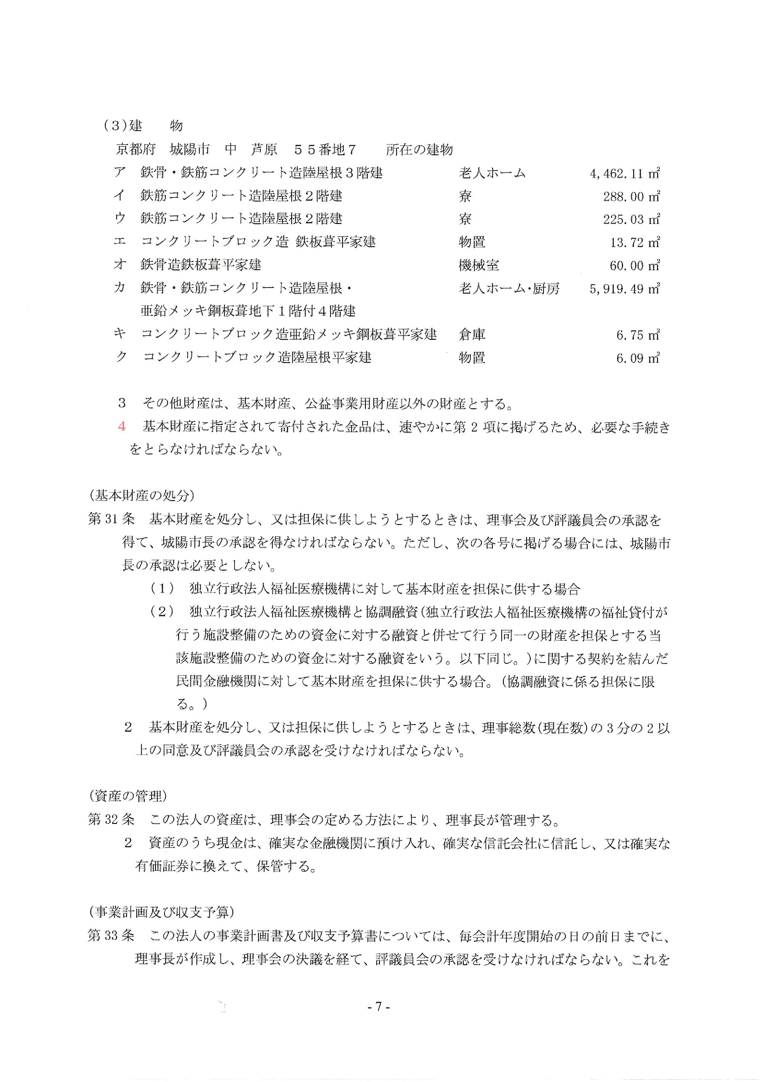
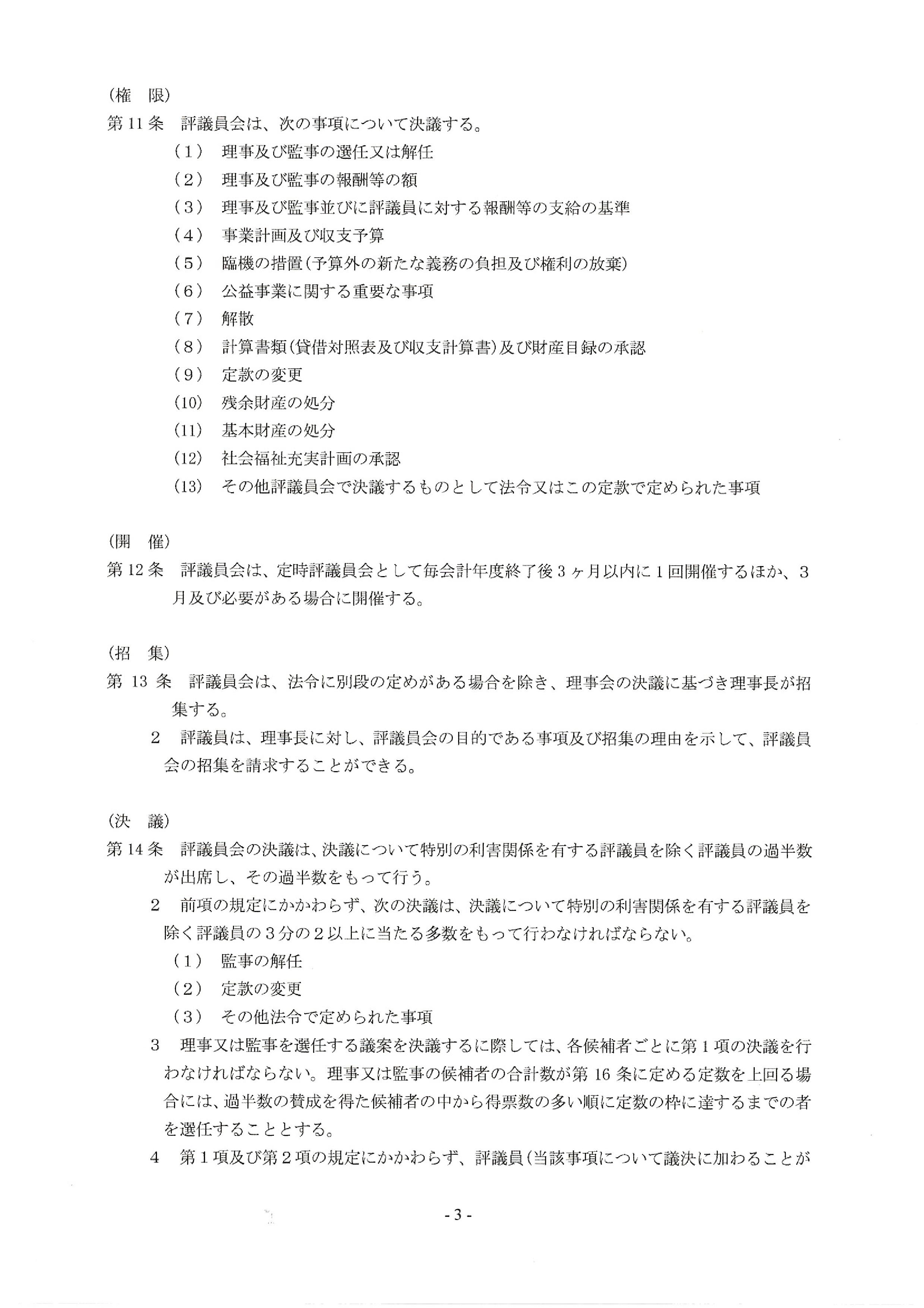
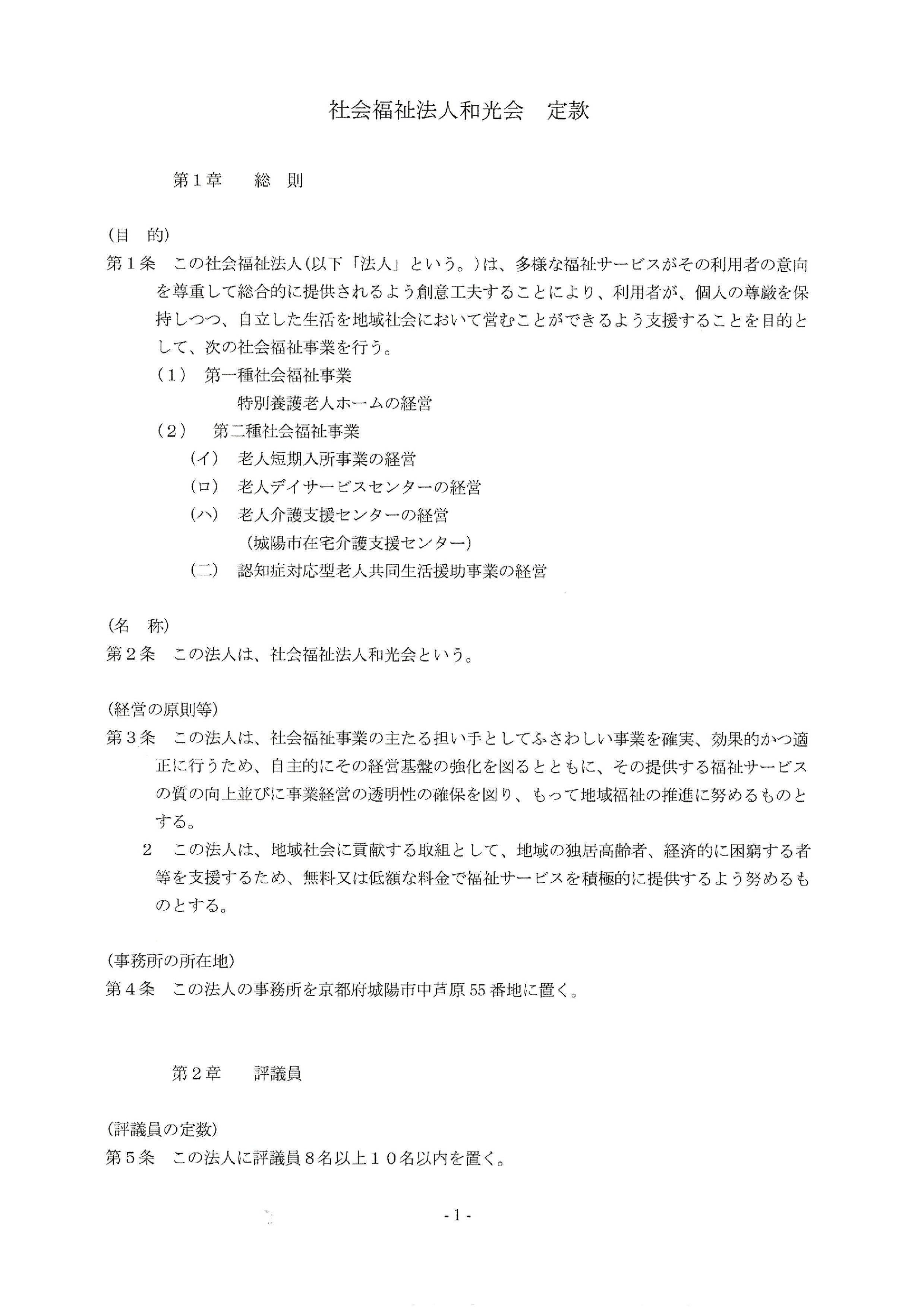
定款

現況報告書

決算書(令和6年)

決算書(令和5年)

決算書(令和4年)

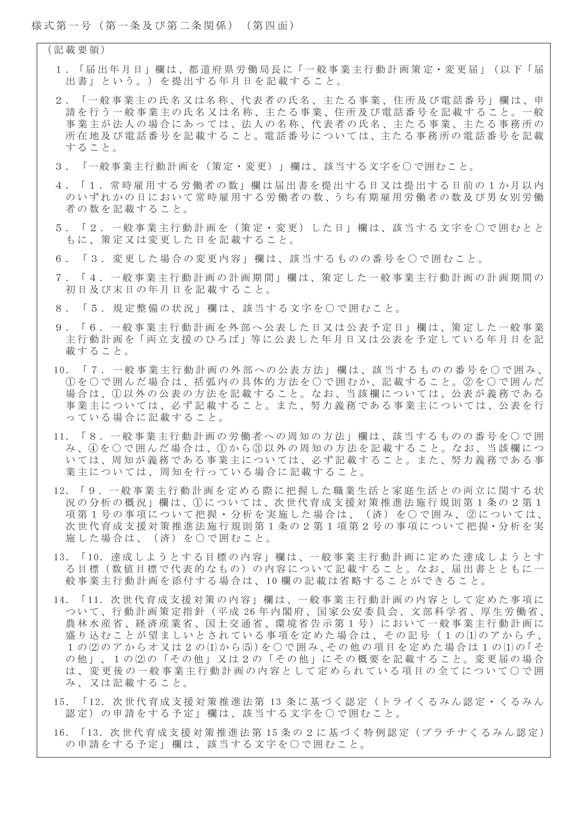
一般事業主行動計画策定・変更届

評議員報酬及び費用弁償規程

役員等報酬及び費用弁償規程

報酬・費用弁償規程別表

役員等名簿 令和6年